Guangdong Supersky Technology Co;Ltd - Professional Plastic Mold&molding
+86 755 2303 6301
bestfor4you
peter@hksupersky.com
Home
About Us
Service
Workshop
Quality
Project
News
Contacts
CN
EN
Quality Assurance
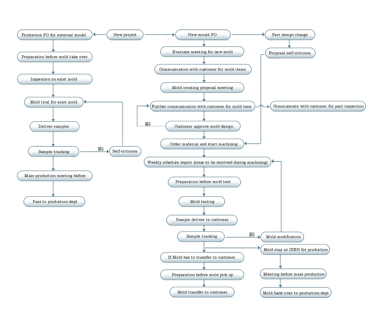
Manufacturing Flow
Certification